请输入关键字

学院唐波院士团队在《Angewandte Chemie International Edition》发表ROS多色成像最新研究成果

作者:化学院 时间:2025-12-05 浏览量:

近日,山东师范大学化学化工与材料科学学院唐波院士团队在国际权威期刊《Angewandte Chemie International Edition》发表题为“A “Cocktail” Fluorescent Probe for Multi-ROS Imaging Unveils Ferroptosis-Driven Liver Fibrosis Development”的研究论文。山东师范大学为第一完成单位,王慧副教授和硕士生王洪统为论文第一作者,唐波教授、李平教授、山东大学齐鲁医院唐越副研究员、王慧副教授为论文共同通讯作者。

肝纤维化是指当肝脏受到反复损伤时,肝脏的正常组织被过多的纤维组织替代,导致肝脏结构改变和功能损害。根据世界卫生组织报告,如果不及时干预,肝纤维化可能进一步发展为肝硬化、肝衰竭或肝癌,导致较高的死亡率。迄今为止,还没有用于直接靶向和逆转晚期肝纤维化的批准疗法被报道,因此研究肝纤维化发生的分子机制至关重要。在之前的研究中发现,铁死亡在肝纤维化发生发展中起促进还是抑制作用存在争议,为了解决这一问题,急需发展原位、实时成像的工具。

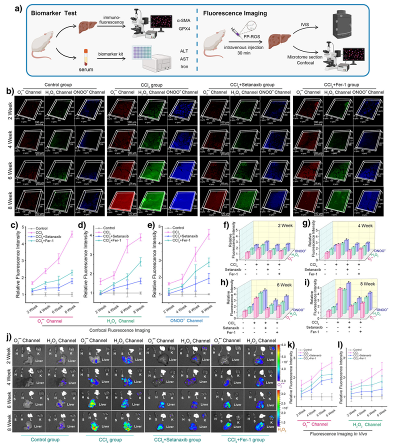
团队开发了一种新型多功能‘鸡尾酒’荧光探针FP-ROS。该探针能够高选择性且高灵敏度地成像O2•−(红色通道)、H2O2(绿色通道)和ONOO−(蓝色通道),且光谱区分良好。凭借其卓越的光学特性,FP-ROS成功应用于监测HSCs活化和肝纤维化小鼠模型中三种ROS的动态变化,证明了ROS作为连接铁死亡与肝纤维化的分子纽带的作用。通过整合转录组学和蛋白质组学分析的结果,阐明了NOX→ONOO−→GCLM(C46)→GSH→铁死亡→HSCs活化的信号通路,并验证了铁死亡在肝纤维化中的促纤维化作用。

该工作不仅利用探针FP-ROS系统研究了肝纤维化进展中ROS与铁死亡之间的分子网络,证明了肝纤维化中的铁死亡相关的致病机制,而且FP-ROS在未来的肝纤维化药物研发中有望作为有效的药物评价工具。


Copyright@2014-2025 山东师范大学化学化工与材料科学学院 版权所有 All Rights Reserved